近日,2025年“青公益杯”台州市大学生文艺评论大赛获奖名单正式公布。我校学子在本次赛事中表现优异,成果丰硕,共斩获20个奖项,其中一等奖1项、三等奖2项、优秀奖5项及新锐奖12项,充分展示了我校学生优秀的文艺评论能力与综合素养。


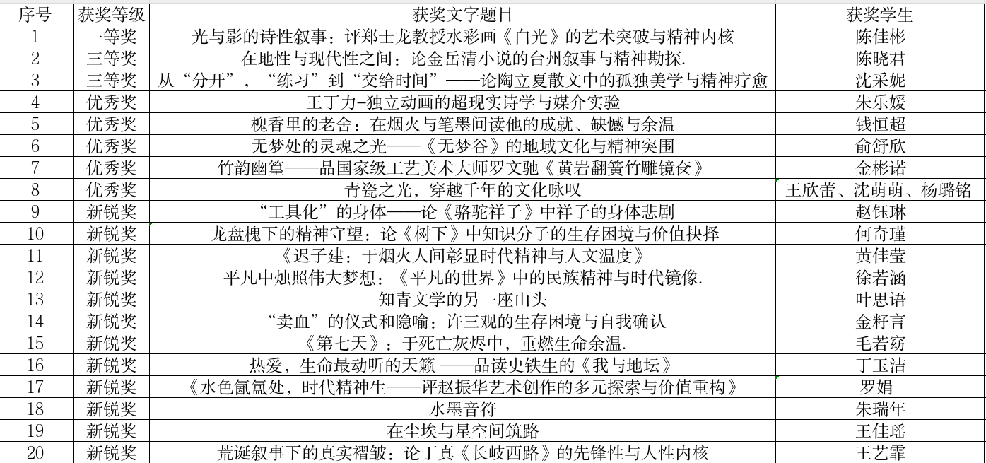
获奖学生名单
据悉,本次大赛由台州市文学艺术界联合会主办,旨在发掘与培养大学生文艺评论人才。赛事共收到来自全市各高校的参赛作品150余篇,经权威专家多轮匿名评审,最终评定一等奖1名、二等奖2名、三等奖4名、优秀奖8名及新锐奖若干。我校获奖作品涵盖文学、设计、绘画、舞蹈等多个艺术门类,体现了学生开阔的审美视野和扎实的评论功底。这份荣誉是我校长期重视人文素质教育、强化实践育人成效的生动体现。
学校将继续坚持以赛促学、以文化人,积极搭建各类学术与实践平台,鼓励学生深入参与地方文化建设,让每个学生都能获得适性扬才的发展机会,成就出彩人生的无限可能。